NE JAMAIS REBRANCHER UN POSTE ANCIEN
SANS L'AVOIR FAIT VERIFIER PAR UNE PERSONNE COMPETENTE
RISQUES DE DOMMAGES IRREVERSIBLES, D'ELECTROCUTION OU D'INCENDIE
oscilloscope modèle 806
cet appareil ne faisait pas partie du cours de radio, mais du
cours télévision.
Ayant pu l'acquérir par la suite, je l'ajoute à ces pages

premiers essais : oui, vous voyez bien deux traces, et ce
n'est pas un truquage ! la solution bientôt...
pour la remise en état, difficile de trouver un schéma
exploitable : j'ai donc commencé
à le relever, voici la première partie, le tube cathodique :
(sous réserves d'erreurs de relevé)
attention à la
polarité des deux condensateurs chimiques de 8 uF !
les entrées X1, X2, Y, W, K peuvent être attaquées
directement en enlevant des cavaliers ;
lorsque ces cavaliers sont présents, ils relient cette partie au reste
de l'appareil
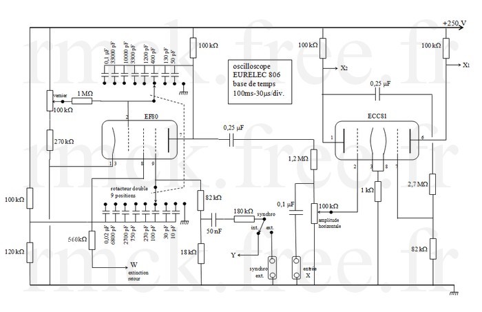
voici ensuite la base de temps :
l'amplificateur vertical :
et enfin l'alimentation :
***
le schéma complet redessiné par J.C.Moreau, que je remercie vivement
(cliquez pour agrandir)
avec le détail de la sonde atténuatrice
cliquez ici si le menu n'apparait pas
EURELEC eurelec Eurelec cours
radio correspondance 1966
brochure publicitaire théorie pratique vocabulaire commercial
récepteur AM FM controleur universel lampemetre gene HF
heterodyne alimentation HT montages schéma oscilloscope 806
cours de transistors mesures électroniques TV noir et blanc couleur
platine melodyne poste 7 lampes Eurelec CSF